卡塔尔世界杯足球买球

  • 服务名称: 卡塔尔世界杯足球买球
  • 服务分类: 卡塔尔世界杯足球买球
  • 公司名称: NBA直播
  • 添加时间: 21/10/27
  • 点击次数:  
产品详情



卡塔尔世界杯足球买球 :

高性能导电填充材料,具有良好的抗氧化性.应用于电子浆料、电子产品的导电、电磁屏蔽、抗菌杀毒。

主要特点

1银粉末低松比、流动性好;

2银粉末导电层表面平整,导电性好;

3高性能导电填充材料,具有良好的抗氧化性.应用于电子浆料、电子产品的导电、电磁屏蔽、抗菌杀毒。

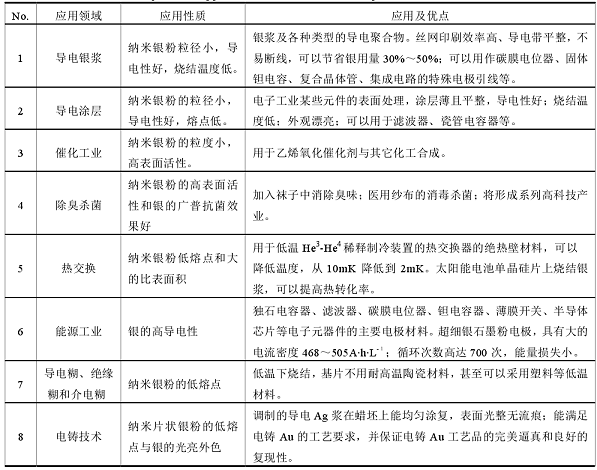
应用领域

1薄膜、超细纤维;

2 ABS、PC、PVC等塑料基材;

3抗菌、抑菌剂;

4用做高温烧结型导电银浆和低温聚合物导电银浆;

5超细银粉:平均粒径0.4微米,该系列银微粉主要适用于高温烧结型导体浆料的导电填料,通过该系列银粉组合可实现不同目标的烧结结同时也可用于催化剂、抗菌材料等特殊用途;6银粉主要用于导电涂料、导电油墨、聚合物导电银浆的导电填料;是高性能导电填充材料,具有良好的抗氧化性.应用于电子浆料、电子产品的导电、电磁屏蔽、抗菌杀毒。



点击次数:   更新时间:21/10/27 10:41:10   【打印此页】   【关闭
Baidu
map